我公司“渔业通”信息化(物联网)综合服务管理平台被确定为山东省“物联网示范平台”
来源: 中通联达发布时间: 2018-01-02
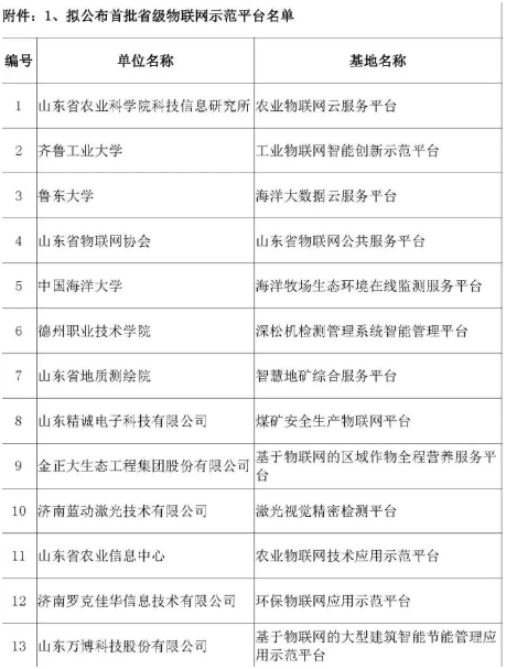
为贯彻国务院 ,积极推动山东省物联网产业发展,根据《关于开展物联网示范平台和物联网应用示范基地创建工作的通知》(鲁经信字〔2017〕84号),经单位自愿申报,各市经济和信息化委、有关行业协会、省直部门推荐,专家论证,山东省经济和信息化委员会公布首批山东省省级物联网示范平台和物联网应用示范基地名单。
我公司“渔业通”信息化(物联网)综合服务管理平台被正式确定为山东省“物联网示范平台”。


我们在哪儿
服务热线:0532-80862336
邮箱客服:zhongtonglianda@ztldcn.com